伏羲根据“河图”创制“先天八卦”,而周文王则根据“洛书”创制“后天八卦”。那么这两个八卦的有着什么样的用途呢,下面为大家讲解。
“先天”,就是宇宙还没有形成以前或是一切事物还未形成以前,尚在酝酿的起始阶段,也就是地理改变前的原始状态、混沌状态,这个时期就是“先天”的状态。
“先天八卦”的主旨讲的是宇宙之本及其功能。先天是“体”,体是源,体是前,体是道,体是大原则。
“先天八卦”,其主要内容已在《易·说卦传》中有表述:“天地定位,山泽通气,雷风相薄,水火不相射。八卦相错,数往者顺,知来者逆,是故易逆数也。”其图序相当简单,但其图藏有天地间造化的玄窍,能通达数理之根源,可谓是,字字真切,声声肺腑!
“后天”,就是宇宙开始形成以后或是世间的万物已经处于产生、运动、变化、发展的阶段,也就是地理改变后的不断循环、变化的状态,这个时期就是“后天”的状态。
《易经》中的系辞说:万物出乎震,齐乎巽,相见乎离,至役乎坤,说言乎兑战乎乾,劳乎坎,成言乎艮。这是“后天八卦”之基本内容。
“后天八卦”是根据“先天”的另行组合,其主旨在说明宇宙万有的运行及其作用,描述了地球及其物质世界的生成、变化、发展的法则,揭示了宇宙天体运转对人类的作用规律。
例如,对于我们人类来说,在母亲孕育的怀胎阶段,也就是我们尚未脱离母体以前,即是我们生命体的“先天”时期。我们脱离母体出生以后的发展阶段,就是我们生命体的“后天”阶段。
所以,我们的每一个生命体,一半是先天,一半是后天。“先天”阶段,是男或是女,我们的父母亲、兄弟、姐妹,自己是无法选择的“后天”阶段,我们可以选择个人的精神理想、选择妻子、儿女,选择个人的工作环境等等。
换言之,“先天”讲“对待”,讨论的是“对待”原理(如,天对地、水对火等);“后天”演绎的是“流行”原理的运用。
中国传统的易学文化的核心体系中,其所有的理论涵盖与应用,全部包含在以下五个方面当中:“先天八卦、后天八卦、河图、洛书、干支”。
在五个方面的核心体系中,又可分为先天与后天两个理论框架。“先天八卦、河图”为先天部分,“后天八卦、洛书、干支”为后天部分。
“先天为体、后天为用”,就是指在风水实践中以“先天卦”为参考点,看“阴阳平衡与不平衡”作用到“后天卦位”所在“卦”所包含的人或事上的吉凶祸福,这个关系就是“先天为体、后天为用”。
先天八卦是伏義由“河图”演绎而来的,它又被称为伏義八卦。先天八卦显示宇宙之本体及其功能,讨论万亊万物的原理。
先天八卦显示大自然之体象与功能,揭示宇宙一切事物的原理。天玄地黄、山岳河川、风雷晴雨,人物走兽,花草树木,沙石土壤,彼此相感相应,相激相荡,对立中寓有统一原理,统一中也存有对立因素。
先天八卦以乾南坤北,离东坎西定位。其序为乾一、兑二、离三、震四、巽五、坎六、艮七、坤八。其象为天地定位,山泽通气,雷风相薄,水火不相射。故云:“天尊地卑,乾坤定矣,卑高以陈,贵贱位矣:”此指其理不容变,其势不能移。
先天八卦是以乾坤为主体,乾坤即阴阳,一刚一柔,一开一闺。一生一灭,一动一靜.天地之道也。
先天八卦的卦位和作用是彼此对待的,而在对待的现象中亦含有流行的作用。
周文王根据“洛书”演绎出了后天八卦,后天八卦阐明宇宙万物的运转及其作用,演绎流行之法则。
后天八卦演绎天地万物生生不息,盈虚消长之规律,揭示一切事物流行之法则。如春夏秋冬之更迭,盛衰隆替之递变,生老病死之轮凹,吉凶悔吝之变数,一切演进在冥冥之中自有其规律与因果。所谓:盛极必衰,剥极必复,革故鼎新,否极泰来,如环无端,贞下起元,永无穷尽。
后天八卦以离上坎下,震东兑西定位。其序为帝出乎震,齐乎巽,相见乎离致役乎坤.说言乎兑,战乎乾,劳乎坎,成言乎艮。其数为戴九履一,左三右七,二四为肩,六八为足,五居其中。此指其生生之序不能改,其气化之数则有其则。
后天八卦以坎离取代乾坤。乾阳坤阴乃天地之气化,而离火坎水即意味着天地造化之功能。水火为五行之首,乃阴阳之器,万物之主。
后天八卦的卦位和作用是流行运转的,不过流行运转中也寓有对待的作用。
万物的春生,夏长,秋收,冬藏,每年3600有奇,八卦用事各主45日,其转换点表现在四正四隅。
根据“先后天八卦”所揭示的不同自然之理与客观内涵,如果要预测宏观上的天下走势等,就主要用“先天八卦”,因此,先天八卦多用于“理数”方面的“本体”(即“客观定律”)。
如要看“方位”,推演个人运程、家族命运,则要侧重“后天八卦”为准,根据其中的基本信息来掌握事物的变化规律。
易学中的“先天八卦”和“后天八卦”哪个在实际中运用的多?先天的主要记住哪些方面的知识,后天的要记住哪些知识?
“先天八卦”是基础架构,是大楼的地基,是天性本源的客观存在规律,在研判“大局、大势”时用,“后天八卦”才是用来预测用的。
“数字”用的是“先天”的,“方位”用的是“后天”的。
先天八卦的“数”是揭示“规律”的根本,就象是“公式定理”一样。后天八卦的“象”都是在变化的,就象无数复杂的计算题一样。只有了解了“先天”的“定理公式”,才有可能将后来的卦计算出来。
先天八卦算的是“自身”的固有属性,后天八卦算的是“周边”。
先天主“静”,为“静止的”;后天主“动”,为“变化的”。
“先天”是地理改变前的状态,“后天”就是地理改变后的状态。因此,先天“没五行”(是否有“五行”??阴阳),后天“有五行”。
比如,在地球诞生之前为“先天”,之后为“后天”;云形成之前为先天,之后为后天。算卦不用看先天(没有五行),得看后天“五行生克化制”为准
比如,你还没出生之前(在母亲肚子)为“先天”,出生之后为“后天”;
先天八卦代表的是“本体”,而后天八卦代表的是“事用”。所以在运用时主要是用“后天八卦”但在具体应用方面,有时也会用到“先天八卦”(主要是用它的“数”,如,在占断复杂问题时,就要参考“先天八卦”的“数”和“方位”的本源属性作辅助研判会更准确)。
伏羲是按照“天地阴阳对应”的“顺序”排“先天八卦”的,所以最能反应自然的物象(所以,“数字”是“先天”的);后天八卦是按照实际“应用”的需要对“先天八卦”进行改进而来,是按照实际地理的“位置”排的(比如说东方太阳升起,西方太阳落下,东方震卦,震为木,树木象征生命生机勃勃;西方为兑,兑为金,为秋,有肃杀之气;南方为离,离为火,为南方,南方地理是暖和,是热,同理北方为水)。
具体到应用方面,主要是看你用来干什么用?今人一般都是用“后天八卦”,有些时候两个同时用(如,上面说的复杂情况)。
风水“先天、后天”两者都要用(“先天”主要用其“数”);
在应用方面,现在用的一般是两者的结合—用先天八卦的“数”配合后天八卦的“象”而使用。
其实,已失传的“归藏”和“连山”,各有其理,应该是三者结合。
“数字”用的是“先天”的,“方位”用的是“后天”的。“变卦”为“走势”,预测当下看“本卦”,走向看“变卦”。
“后天八卦”主要记下“64卦名称、卦辞”,再配合“河图洛书、天干地支”,那么绝大多数术数的基础都能覆盖。
先天八卦是伏羲创造的,根据“河图”演变而来;而后天八卦是周文王创造的,根据“洛书”演变而来。两种八卦的区别就是“方位”的不同,也就是两者的“卦位”是不相同的。
后天八卦是根据“应用”的需要,在“先天八卦”的基础上改变而来的,不能混为一谈。“先天为体、后天为用”,正是说明了先、后天八卦在实际应用上是不同的。
风水中的“八卦方位”是按照先天八卦的“方位”,还是后天八卦的“方位”?
研究“易经”一定要用先天八卦的“方位”,其它如研究风水等等科目还是用后天八卦的“方位”。
比方说,后天八卦的“乾卦”,在西北方,以九宫飞星论为“六白”,属“金”,后天八卦是有“方向性”的,为之后天为“用”。
但“六”数本身的先天五行属“水”(天一生水,地六成之),也就是“河图”上的“一六共宗”,为“水”居北了,这是先天八卦的应用在“数理”上的“五行”。
在风水学中,定地理“实际方位”,都是用“后天八卦”—“坎北、离南、震东、兑西、乾西北、巽东南、坤西南、艮东北”。而“先天八卦”不用作定实际位置,而用作判断“时间应期”。
也可以说是后天八卦是“空间”模型,先天八卦是“时间”模型。两相交互才构成了风水体系。
现在看阳宅毫无疑问是用的是“后天”的,先天八卦只有在“洛书”中才用看阳宅,就是“后天八卦”加上“八门套九星”,配上“门主灶”,是看阳宅“内五行”的主要条件。真传一句话–“假传万卷书”。
现实中,不论是阴宅风水还是阳宅风水,一律都归属堪舆学的范畴。堪舆学的学理陈述和实地堪测,都离不开“罗盘”。如果你手头有了罗盘,细加揣摸,这个问题就能基本解决。
罗盘的版本不同,层数也不同,其功用也不齐。但最基本的几层,总都会有的。
先天八卦其实就是“太极图”(黑白二鱼互相追逐)的演变,在罗盘上只具象征性的意义,实际使用中是用不上的(有时用作判断“时间应期”)。
再一层层往外看,所有的层次,那都是从“后天八卦”衍化出来的,实用的东西全在这里。其中最重要的一层是表明“二十四山”的那一层。在这一层中,明白无误地标出“乾坤艮巽”的位置(四偶方位),但找不到“坎离震兑”(四正方位)在哪里。其实,它就隐藏在“子午卯酉”的下面。“二十四山”中的“子山”就是“坎位”,“午山”就是“离位”,“卯山”就是“震位”,“酉山”就是“兑位”。
当初古人把“后天八卦”和“天干地支”结合起来(叫“纳甲”)的伊始就是这么安排的。
先天八卦:天地定位,山泽通气,雷风相搏,水火不相射,八卦相错:对应的数是:乾1,兑2,离3,震4,巽5,坎6,艮7,坤8
后天八卦:帝出乎震,齐乎巽,相见乎离,至役乎坤,说言乎兑,战乎乾,劳乎坎,成言乎艮。一数坎兮二数坤,三震四巽数中分,五寄中宫六乾是,七兑八艮九离门。
这是八卦对应的 天干 地支 与 节气 五行 方位,足见中华民族的智慧。
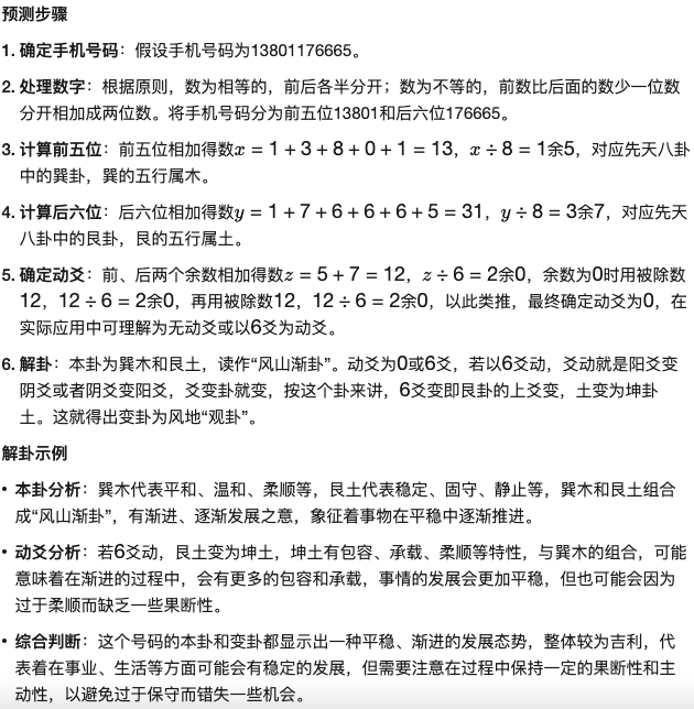
1、还是先说先天八卦的运用——先天为“知”,后天为“用”。
先天主要是用它的“数”。用它的数干什么?用它的数做“预测”。
原则:数为相等的,前后各半分开;数为不等的,前数比后面的数少一位数分开相加成两位数。分别除以8,“余数”即为先天八卦数(与先天八卦对应的数);两个数分别得出一个卦象,再用这个卦象对应他的五行,看它们之间是相克还是相生。最后,再用两次得到的数除以6,得出的“余数”为动爻,爻一动,卦就变,卦一变、象就变、五行也就跟着变,生克也就要变。如果余数与被除数相等,就用被除数,为什么除以8得卦,是因为有8个卦为什么两次余数除以6,是因为一个卦共有六个爻。这就是预测的原则。
前、后两个余数相加得数Z,Z÷6=余数(对应的爻)
算出来如果X是4,震在先天八卦中的序数为4,那“震”的五行就是木,将震木作为一个卦;如果算出来的Y是6,6在先天八卦中是“坎”卦,下卦就是“坎”,坎为水。这样本卦就出来了,为震木和坎水。在卦的读法上就叫做“雷水”解卦。如果算出来的Z为3,就是三爻动,爻动就是阳爻变阴爻或者阴爻变阳爻。爻变卦就变,按这个卦来讲,三爻变即坎卦的上爻变,水变为巽卦木。这就得出变卦为雷风“恒卦”。
你把算出的卦象列出来:震木——坎水(爻动者排第二);震坎“解”卦的内卦为坎水——离火卦,也就是水火“既济”卦。最后的变爻卦为震木——巽木卦。
解词:一直没变的那个卦是预测者,震木就是预测者。这个号码开始很好,因为“水生木”,经过水继续生木,木旺生火,有激情、有干劲、有思路,要干大事业,通过一段时间的发展,最后又回到了原地,平平为“吉”。这个号码可用。
以下是用先天八卦的数预测手机号码的方法:
2、再说明后天八卦的运用——先天为“知”,后天为“用”。
在风水中,后天八卦主要用它的“位”来确定方位,进而判断吉凶祸福等,以下是具体介绍:
后天八卦方位与家庭成员的对应
- 乾位:在家庭中代表父亲。如果房子的西北(乾位)缺角,可能对父亲不利,父亲可能会有头痛、肺病、肠道疾病,右腿也可能出现问题,甚至可能早逝。
-
- 震位:代表长男。若东方(震位)缺角,可能意味着家中没有男孩,男主人可能会有肝胆疾病、脱发等问题,官运也
- 可能不顺。
后天八卦方位与五行的对应
- 坎位:位于北方,代表水。在风水中,水主财,所以北方的水位对于家庭的财运有重要影响。如果北方的水位不畅,可能会导致家庭财运不佳。
-
- 离位:位于南方,代表火。火主光明、热情,也与家庭的事业运有关。南方的火位如果被遮挡或不畅,可能会影响家庭成员的事业发展。
-
- 震位:位于东方,代表木。木主生长、发展,与家庭的学业运和事业运有关。东方的木位如果被破坏或不畅,可能会影响家庭成员的学习和事业发展。
-
- 巽位:位于东南方,代表风。风主流通、变化,与家庭的气场流通有关。东南方的风位如果被阻挡或不畅,可能会导致家庭气场不流通,影响家庭的和谐与稳定。
-
- 坤位:位于西南方,代表土。土主稳定、承载,与家庭的根基有关。西南方的土位如果被破坏或不畅,可能会导致家庭根基不稳,影响家庭的稳定和幸福。
-
- 兑位:位于西方,代表金。金主收敛、肃杀,与家庭的财富和健康有关。西方的金位如果被破坏或不畅,可能会导致家庭财富流失,影响家庭成员的健康。
-
- 艮位:位于东北方,代表山。山主稳定、阻挡,与家庭的事业运和财运有关。东北方的山位如果被破坏或不畅,可能会导致家庭事业受阻,财运不佳。
-
- 乾位:位于西北方,代表天。天主权威、尊贵,与家庭的事业运和财运有关。西北方的天位如果被破坏或不畅,可能会导致家庭事业受阻,财运不佳。
-
八卦是我们祖先发明的,是举世无双的国宝。那么什么叫八卦昵?《系辞》中有:〃是故易有太极,是生两仪,两仪生四象,四象生八卦〃。
太极,是阴阳未分, 天地浑沌时期。太极, 是因为大到极点,就称之为”太极”。物极必反,太极了,就会出现分化,故阴阳分离,形成了天与地,或者是天体本身有阴有阳。
阴阳分,两仪成。两仪就是天和地。它以阳(一)代表天,以阴(–)表地。这一阴爻一阳爻,就是组成八卦的最基本的符号。如八卦图中的阴阳鱼白色的为阳,黑色的为阴。有的人把阴阳鱼比为太阳和月亮,太阳为阳,月亮为阴。阴阳相互环抱表示阴阳交合。
两仪生四象,是阴阳相重,阴阳交合而至。如一阳爻与一阳爻相重二为太阳;阳爻与阴爻交合二为少阴;阴爻与阳交合二为少阳;阴爻与阴爻相重:为太阴。故纯阳为太阳,纯阴为太阴,一阴在一阳之上为少阴,一阳在一阴之上为少阳。所以,四象是象征四方,象征一年的春、夏、秋、冬四季,四时。
四象生八卦,实际上还是阴阳相重,阴阳相合而成。高亨在《周易大传今注》中讲:”少阳,老阳,少阴,老阴四种爻乃象四时,八卦由此四种爻构成〃。如阳仪之爻分别与太阳,少阴,少阳,太阴相重而成乾卦三,兑卦三,离卦三,震卦三四卦。阴仪之爻分别与太阳,少阴,少阳,太阴相重而成为巽卦三,坎卦三,艮卦三,坤卦三三四卦。故乾一,兑二,离三,震四巽五,坎六,艮七,坤八。此为”四象生八卦〃。八卦,也是八方,八节。
关于先天八卦之说,这是宋朝造出来的。在宋朝以前,只有八卦和六十四卦。宋朝学者根据《说卦)中的”天地定位,山泽通气,雷风相薄,水火不相射〃而造出一个”先天八卦图〃来。所以,乾南,坤北,离东,坎西震东北,巽西南,艮西北兑东南(见图)。
先天八卦图有四个特点:一先天八卦图循环的过程有顺逆之分,即”由一至四反时针方向,顺序为乾、兑、离、震四卦,乾象征天在最上方,亦即南方。由五至八,顺时针方向,顺为巽、坎、艮、坤四卦。坤象地,在最下方,亦即北方〃
(《白话易经》)。二是卦划相对,乾三阳与坤三阴一对也,坎中满与离中虚一对也,震初爻与兑末阴一对也,艮末阳与巽初阴一对也〃。三、先天八卦主生,图中” 震巽木为一气,乾金生坎水,艮土生兑金,离火生坤土〃 (《周易浅述》)。震巽在五行中都属木,故为一气。乾为金,坎为水,故乾金生坎水。艮为土,兑为金,故艮土生兑金。离为火,坤为土,故离火生坤土。四、在人事上,表现了老与老,少与少相对。老男与老妇相对,长男与长女相对,中男与中女相对,少男与少女相对此乾一、兑二、离三、震四巽五、坎六、艮七、坤八为 先天数。
先天八卦和后天八卦之说,自从宋朝以后争论不休,也就是说,在宋之前,根本不存在什么先天之说。刘大均教授在论述先后天八卦时说:宋之前,汉唐无明确言’先天方位’者,至宋,由道家出’先天图’”。”伏羲八卦方位图实据邵雍的先天图,又称为八卦先天方位”。刘氏又说:”文王八卦方位图,又称后天八卦方位,其八卦方位已见于《说卦》。”所谓后天八卦,实际上,就按“《说卦》中”帝出乎震口,齐出乎巽口,相见乎离口,至役乎坤口,说言乎兑口,战乎乾口,劳乎坎口,成言乎艮口”各卦的方位而画的后天八卦图(见图)。
先天八卦是乾坤定南北,离坎定东西。后天八卦是坎离定南北,震兑定东西。故后天卦数是:坎’坤二,震三,巽四,中五,乾六,兑七,艮八,离九
后天八卦”循环的过程似乎只体现了顺的过程,即模仿天左旋”(《周易图象凡表》)。先天八卦是老与老,少与少相对。后天八卦除坎离外,其它都是老少相对。
我们现在看到的先天八卦图是出自于宋朝的邵雍的先天图。后天八卦是出自于《说卦》,宋人说这是文王所定。今人也有不少学者对文王为什么改先天八卦为后天八卦,也作了种种推断。他们认为,在夏朝时期,冰雪融化,海水上升,淹没了大片土地,到处都是水灾。到了周朝时,自然环境发生了变化,天地运气与先天八卦方位不一致,故周文王改先天八卦为后天八卦.
后天八卦,以乾坤为父母,震、坎、艮、巽、离、兑为六子卦。故震长男得乾之初爻,坎中男得乾之中爻,艮少男得乾之上爻,巽长女得坤之初爻,离中女得坤之中爻,兑少女得坤之上爻。
八卦是由阴(–)爻和阳(_)爻组成的,把天地万物用阴阳二个爻来表示。阴阳是万物万事矛盾两个方面的统一,这样万物万事都有阴阳,都有矛盾,都有统一性。如天为阳,地为阴;男人为阳,女人为阴;化学上的阳离子阴离子,数学上的正与负,电学上的阳极阴极,总之无事无处不有阴阳。
阴阳符号不仅体现了任何事物都有阴阳两个方面,还说明一个事物中,阴中有阳,阳中有阴这样一个辩证法的观点。就人来说,男人为阳,女人为阴,就身体来说,头为阳,身为阴,背为阳,胸为阴,手背为阳,手掌为阴……如八卦图中的原因鱼,阴鱼中有一点白为阳,像鱼眼,阳鱼中有一点黑是阴,就体现了一个事物阴中阳、阳中有阴的观点。
《系辞》有“阳卦多阴,阴卦多阳,其故何也”,阳卦多阴,是指的震坎艮,一阳而二阴;阴卦多阳,指的是巽离兑,一阴而二阳。对于这个情况,《系辞》作了回答:“阳一君而二民,君子之道也;阴二君一民,小人之道也。”

说明:
(一)此图据说是宋朝天文家、八卦大师邵康节所作。
(二)邵康节进行预测时,用的是后天八卦图、先天八卦数,实为奇妙。但邵康节为何用后天八卦图先天数,现在还不知其因。现在按时间起卦法和“六爻”预测法,都是以此图所配先天数为用。
(三)图中天干地支排列,既是时空方位的标志,又是阴阳五行旺衰和生克的标志。
(四)图中“八门”、“六神”,是根据《奇门》等书而排列的。其目的是让读者知道“八门”和“六神”在八卦上的排列。按时间起卦法一般不用八门,六神也只是在六爻预测中才用。
(五)“八门”中开门、生门是吉门。休门主修养,等待时机。伤门,主伤和震恐之惊。杜门,主杜塞不通,不顺之意。景门,主虚假之事。死门,主大凶。惊门,主惊险惊慌之事。
注解:
①帝出乎震:大自然的运动由震卦开始。(震卦为东方,春二月之令,太阳东升,普照万物生长之期。)
②齐乎巽:运行至巽卦,万物齐兴。(巽卦为东南方,三、四月之令,太阳已升起,照耀万物而鲜明。)
③相见乎离:离卦是日中之象,光耀万物,一切事物都明晰可见。(离卦为南方,五月之令,正是太阳当空,明显地看到万物生长的情况。)
④致役乎坤:天帝(指宇宙)于是将养育万物的重任(役)交给大地(坤卦为地)。(坤卦为西南方,六、七月之令,坤为地,养育万物,物之成熟之时。)
⑤说言乎兑:万物喜悦(说即说)之机,乃应于兑卦。(兑卦为西方,八月之令,正是果实累累,喜庆丰收之时。)
⑥战乎乾:相应于乾卦的时刻,万物相矛盾,对立、斗争。(乾卦为西北方,九、十月之令,秋冬相交,太阳西沉,明与暗,阴与阳发生争斗之时。)
⑦劳乎坎:当大自然运行到坎卦,太阳隐没,万物都劳累了。(坎卦为北方,十一月之令,坎为水,不停地流动,是劳苦之义。太阳在这一方位,完全沉没,万物劳累,应该休息之时)。
⑧成言乎艮:大自然运行到艮卦,完成了一个周期,又将进入另一个新的运动周期。(艮卦为东北方,十二月及正月之令,正是冬春之交,黑暗即将过去,光明立刻来临,万物到此,既是一天的完结,又是新的的一天开始之时)。
文王八卦图—- 《易道图解》之拾叁
•伏羲八卦之方位,•乾、坤、坎,离,列於四正;•震、兑、巽、艮,列於四隅;•谓之先天。
先天八卦
先天八卦即伏羲八卦,讲对峙,即把八卦代表的天地风雷,山泽水火八类物象分为四组,以说明它的阴阳对峙关系。
《周易·说卦传》中将乾坤两卦对峙,称为天地定位;震巽两卦对峙,称为雷风相搏;艮兑两卦相对,称为山泽通气;坎离两卦相对,称为水火不相射以表示,这些不同事物之间的对峙。按上述峙图式的内容,先天八卦可分为三个周期:
第一周期:从坤卦左行,表示冬至一阳初生,起于北方;从乾卦右行,表示夏至一阴初生,起于南方,本周期指的先天八卦图的最内圈,即由卦的初爻组成。这一寒一暑,表示太阳在一年的周期运动。
第二周期:由卦之中爻组成,半圈阳爻表示白昼太阳从东方升起,经南天而到西方;半圈阴爻表示太阳落山后的黑夜,这是记太阳运行一日的周期图象。
第三周期:由卦之上爻组成,半圈阴爻表示月亮运行的上半月,即朔;半圈阳爻表示月亮运行的下半月,是为弦。由此可见,这一图象是统一年月日时周期。

•文王八卦之方位,•坎,离,震,兑列在四正;•乾、坤、艮、巽,列在四隅,•谓之後天。•先天标明阴阳之对待,後天标明阴阳之流行。
对待者,常道也;流行者,变道也。•宇宙一切现象,都由常而变之矣!
乾交坤而变离。坤交乾而变坎,
离交坎而变震。坎交离而变兑,
四正变动之原因也。
“坤”得“乾”,而以阴承阳,故“坤”退於西南;“乾”得“坤”而以阳配阴,故“乾”退於西北。

坤居巽位,而顺乎坤,所以巽移於东南;乾居艮位,而艮避乎乾,所以艮退移於东北;这是四隅变动之原因。

文王就变动自然上规定,名为後天,皆本乎造化变迁而发生矣。
故合伏羲之卦,是並行不悖之道也。
帝出乎震,齐乎巽,相见乎离,致役乎坤,说言乎兑,战乎乾,劳乎坎,成言乎艮。万物出乎震,震,东方也。齐乎巽,巽,东南也,齐也者,言万物之洁齐也。离也者,明也,万物皆相见,南方之卦也,圣人南面而听天下,向明而治,盖取诸此也。坤也者,地也,万物皆致养焉,故曰致役乎坤。兑正秋也,万物之所说也,故曰说言乎兑。战乎乾,乾,西北之卦也,言阴阳相薄也。坎者水也,正北方之卦也,劳卦也,万物之所归也,故曰劳乎坎。艮,东北之卦也,万物之所成终而所成始也,故曰成言乎艮。
万物始生之卦
《说卦》的原文后面进一步解释说:“万物出乎震,震,东方也”。
一边说“帝出乎震”,一边又说“万物出乎震”,可见这个“帝”与“万物”有关。
巧的是,我们曾经说过,《周易》中也有一个与万物有关的卦,就是“三生万物”的第三卦:《屯》。
有天地然后万物生焉。盈天地之间者唯万物,故受之以《屯》;《屯》者盈也,《屯》者物之始生也。《序卦》
《屯》的下卦,正是震卦,也就是“帝出乎震”的震卦。

《屯》的下卦,帝出乎震
按照《说卦》的说法,震卦是正东方之卦。
以八卦配八风,震卦所对应的风是东方之风:明庶风。
《说文》曰:“风,八风也,东方曰明庶风,东南曰清明风,南方曰景风,西南曰凉风,西方曰阊阖风,西北曰不周风,北方曰广莫风,东北曰融风”。
高诱更是直接说“震气所生,曰明庶风”。
明庶风居东方
在《史记.律书》中,明确地告诉了我们正东方的明庶风与“万物”的关系:
“明庶风居东方。明庶者,明众物尽出也。二月也,律中夹钟。夹钟者,言阴阳相夹厕也。其于十二子为卯。卯之为言茂也,言万物茂也。”
更惊讶的是,《律书》中,还详细列出了二十八宿与万物之出入的关系。
里面与万物之出有关的,赫然又是房宿!!!!
“房者,言万物门户也,至于门则出矣。”《律书》
巧的是,我们不止一次地说过,《屯》卦爻辞中的“乘马班如”,指的就是立春之时,房宿天驷四星晨正于南方的天象。
更巧的是,我们在古代的各种式盘天文图上都可以看到,二十八宿中位居正东方的,恰恰正是房宿。

二十八宿,房宿正东
房宿,是东宫青龙七宿的正中间一宿,在地支上配正东方卯位,与后天八卦中的震卦所在方位完全一致。
所出何帝?
巧的是,房宿在《律书》中被称为“万物门户”,是万物所出之地,同时也是“帝”所出之处。
如此一来,这个帝的身份也就昭然若揭了。
《史记·天官书》云:“苍帝行德,天门为之开。”
可见,这个打开天门(房宿),使万物出乎东方的帝,就是东宫苍龙七宿之神,又叫苍帝。(张守节《正义》云:“苍帝 ,东方灵威仰之帝也。”)
当然,需要注意的是,“帝”并不是只有苍帝一个,而一向是有五帝之称:
《史记.天官书》又说:“苍帝行德,天门为之开。赤帝行德,天牢为之空。黄帝行德,天夭为之起。……白帝行德,毕、昴为之围……黑帝行德,天关为之动。”
这五帝,明显象征的是五行。
也就是说,《说卦》里面的“帝”,实际上是五帝的统称。
但真正的帝,只有一个。
那就是居于中宫天极的太一天帝。
只不过是在不同的时间里,化身为不同名称的帝罢了。
春天的时候,他是苍帝。
夏天的时候,他是赤帝。
秋天的时候,他是白帝。
冬天的时候,他是黑帝。
居于中宫的时候,他是黄帝。
八卦知识
八卦的”卦”,是一个会意字,从圭从卜。圭,指土圭,开始以泥作成土柱测日影。卜,测度之意.。
立八圭测日影,即从四正四偶上将观测到的日影加以总结和记录, 这就形成八卦的图象。八卦的最基本的单位是爻, 多是记述日影变化的专门符号。爻有阴阳两类,阳爻表示阳光,阴爻表示月光。每卦又有三爻, 代表天地人三才。
三才的天部,包括整个天体运行和气象变化,这些星象之学,古称天文。地部指观测日影来计算年周期的方法,用地之理了解生长化收藏的全过程。人部指把天文、地理和人事结合,以便按照这些规律进行生产和生活。每卦的次序是自下而上的,最下一横叫初爻,中一横叫二爻,上一横叫三爻。八卦代表八种基本物象:乾为天,坤为地,震为雷,巽为风,艮为山,兑为泽,坎为水,离为火,总称为经卦,由八个经卦中的两个为一组的排列组合,则构成六十四卦。
也有学者说是:测日影不可能有阴阳互包的卦,出不了八卦,八卦之前是六卦体系,八卦是六卦的产物,六象筮法论考证远古数千年的易卦史是六卦生八卦。