一、基本概念
十天干为:甲、乙、丙、丁、戊、己、庚、辛、壬、癸。其中,甲、丙、戊、庚、壬为阳干,乙、丁、己、辛、癸为阴干。
二、五行属性与象征
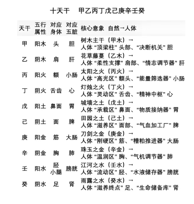
甲乙属木:甲为阳木(如参天大树),象征阳刚、开创与成长;乙为阴木(如花草),象征阴柔、细腻与生机。
丙丁属火:丙为阳火(如太阳),象征光明、热情与活力;丁为阴火(如灯烛),象征温和、内敛与智慧。
戊己属土:戊为阳土(如城墙),象征稳定、厚重与包容;己为阴土(如田园),象征滋养、务实与平和。
庚辛属金:庚为阳金(如刀剑),象征刚健、果断与权威;辛为阴金(如首饰),象征精致、华丽与珍贵。
壬癸属水:壬为阳水(如江河),象征流动、变化与包容;癸为阴水(如雨露),象征润泽、潜藏与柔顺。
三、方位与季节关联
甲乙:属木,对应东方,象征春季;
丙丁:属火,对应南方,象征夏季;
戊己:属土,对应中央,象征长夏(四季交替的过渡期);
庚辛:属金,对应西方,象征秋季;
壬癸:属水,对应北方,象征冬季。
四、天干相合与相冲
相合(五组):甲己合化土,乙庚合化金,丙辛合化水,丁壬合化木,戊癸合化火;
相冲(四组):甲庚冲、乙辛冲、丙壬冲、丁癸冲。
五、与人体的对应
部位对应:甲头、乙项、丙肩、丁胸、戊肚、己脐、庚腰、辛肋、壬股、癸四肢;
脏腑对应:甲胆、乙肝、丙小肠、丁心、戊胃、己脾、庚大肠、辛肺、壬膀胱、癸肾;
功能象征:
甲(头部,领导力与决策力)、
乙(肩部,协调与平衡)、
丙(额头,智慧与洞察力)、
丁(牙齿与舌头,表达与沟通)、
戊己(鼻面,感知与接纳)、
庚(筋骨,坚韧与支撑)、
辛(胸部,情感与包容)、
壬(小腿,行动与实践)、
癸(足部,根基与稳定)。
六、应用
十天干与十二地支组合成六十甲子,用于纪年、纪月、纪日、纪时,是中国传统历法(如干支纪年)和命理学(如八字推算)的核心基础。
其起源与古代天文观测(如星象规律)、农耕文明(如季节农时)、哲学思想(如阴阳五行)密切相关,体现了古人对自然规律的系统观察与总结。
在命理中,天干用于分析个人性格、运势起伏、婚姻匹配、事业方向等,结合地支的生克关系(如相生、相克)可进一步判断吉凶。
七、记忆图




