

▲▲中天梵气斗姆元君▲▲

▲▲北斗九皇▲▲

▲▲《太上玄灵北斗本命延生真经》▲▲

▲▲北斗九皇▲▲

▲▲北斗九皇星君▲▲
我们从《北斗经》可以知道,北斗真君能判断人间善恶果报的期限,管理着阴司地府是非枉直;有回生注死、消灾度厄的神力,能救度处于种种危难的人们。北斗七元真君能解种种厄难,在此仅收录北斗七元真君化解的常见危厄:
三灾厄:雷击等为天灾,火焚则为地灾,而溺水为水灾,此为三灾,是众生不得真道的一大桎梏。
四杀厄:四杀即四时不正之炁,春天招惹则患温热症,夏则疟疾,秋则痢疾,而冬则嗽喘。
五行厄:人身中五脏即对应五行,五脏安泰则神清体健,五行不调则祸患来缠。
六害厄:眼耳鼻舌身意,六者不断接触外界,不自然地会使人沾染邪气,或生贪嗔,或生痴愚,故为六害。
七伤厄:人有“喜怒哀乐爱恶欲”七种情绪,无论哪种,一旦过度则会伤身,因此谓之七伤。
八难厄:八难即人生在世难逃的八种恶疾“瘫痪癫痫风痨蛊癞”;更专业的说法,八难是八景的另外一个称谓。
九星厄:天中九曜能影响人们的吉凶祸福;于人身中又有“九窍”,九窍若不把持则会生淫欲、纵恣、贪嗔之心。皆为制约人们保享天年的危厄。
夫妻厄:夫妻婚合之事易犯煞神导致灾厄,此谓夫妻厄。
男女厄:世人遇到子灾嗣绝的灾厄,若能立功种德则斗真会在无形之中为其化解。
产生厄:即夫人生产的时候所会遇到的难产得厄难。
复连厄:先辈亡魂在阴司不得超脱则会复连在世生人的健康以及运程,此谓复连厄。
疫疠厄:人生于世,难免遇到疫病并且感染,此谓疫疠之厄。
疾病厄:人们常常受到各种大小疾病的困扰,此为疾病厄。
精邪厄:道教认为,人若心怀不正则容易被妖邪精怪剋害,北斗正气能解此精邪厄。
虎狼厄:古人没有那么多的交通工具,高级一点的也不过是车马之类,行走于山野之间难免被虎狼所伤,舟楫水上蛟蜃鱼龙之类所害。此即虎狼厄。
虫蛇厄:人若治家不德,杀盗邪淫,触犯神明与禁忌就会使得家中六神不居,虫蛇就会趁虚而入。所谓“鸟鼠送妖,虫蛇嫁孽”,是为虫蛇厄。
枷棒厄:人被诬告下狱受枷棒之苦即为枷棒厄。
劫贼厄:行走于世,无论何时何地,都有可能被贼人偷盗抢劫,是为劫贼厄。
横死厄:人没有寿终正命意外而亡即为横死。
咒誓厄:有人行诅咒之法加于人身,或有巫觋拘人魂魄,使人颠倒迷乱或阴沉不语,也有人为誓言所困,此种种皆为咒誓之厄。
天罗厄:天罗即天理,违反天理招致灾殃谓之天罗厄。
地网厄:地网即人伦常理,违之即罹此厄。
刀兵厄:兵燹战乱常会损人性命即为刀兵厄。
水火厄:水溺火焚之厄。
以上诸般危厄以及世间种种危厄,北斗七元君皆能以其圣德威神为众生化解,度人归真。
而不同生肖的人,也对应着北斗相应的星君,即本命星君。人的五脏就属于本命星君的管辖范围,五脏安和则万邪不侵百病不入。因此,本命星君常在星官神将的伴随下垂布荫佑,使人们能够得保天年,获得身心极致的和谐。
十二生肖与北斗星君的对应关系
马年生人 :北斗第七天罐破军官星君
每个人所属的本命星君每年六次降架人间查录人们的善恶罪福,有三千南陵使者、七千北斗神将等众多仙真齐来拥护。而本命星君下降之时,亦是忏悔罪孽、请福延生的良时。

如何修奉《北斗经》
有条件的可以选择就近的道观参加九皇会,一般道观都会举行九皇会以及在最后一天还会举行超度法会。居士平时可以持诵自己本命所属星君尊号。七元真君的圣号,若非道心深重、宿世都有善缘的人都不可得闻。所在身心清净即可持诵,虔诚之至则可感召本命星君,星君则会以其大悲大愿的威神救度持诵之人,这功德力不可估量,善功圆满之时,更是妙不可言。所处清净,诚心正念地朗诵《北斗经》亦具有不可思议功德。持诵北斗真文可远离灾厄,福寿臻身,保命延年,得到身心境界的升华。志在修道的人亦可由此经得道逍遥,证圣成真,出离生死,当然,要达到这样的境界没有一定的福缘和苦修是不行的。

若在特殊的日子,如本命生辰(身中万神聚会),北斗下日(北斗真君下降人间考察善恶),能够忏悔己过并持诵真经的人皆得延生注福,随心祈祷更是善无不应。如果有条件,能够举行斋醮,严制坛场,依仪行道,其功德不可思议,生生世世都不会违背大道赋予我们的真性。如果条件有限,在这样特殊的日子,能够面朝北方,斟水献花供奉北斗星君,哪怕只是冥心持诵真经、本命星君圣号、向北斗真君祈祷,都能得到北斗真君神恩垂慈,获福无量。此外,能在家中清净之处好好收藏一本《北斗经》也具有很大的功德,若能供奉则更妙。
值得一提的是,念诵《北斗经》需要避忌明戊以及暗戊。北斗咒最后七元讳常人也不应该念出来。
以上所述为经中所言一般信士以及向道之人修奉朝礼斗真的方法。而作为道教的一部重要经典,《北斗经》也有一套秘传修法传承至今,经法箓罡等十分完备,即老君所谓“更有深妙,不可尽述”之诀;当然,这是道内师徒之间秘传的,不是抱着几本书就能学会的,就像抱着《道藏》练雷法的人是雷不出个所以然的。

若虔诚拜斗,能解种种厄难:如三灾厄,四杀厄,五行厄,夫妻厄,男女厄,疾病厄,精邪厄,横死厄,咒誓厄,刀兵厄,水火厄等。以上诸般危厄以及世间种种危厄,北斗七元君能以其圣德威神为众生化解,让人元辰光彩,命运亨通,灾消祸散,病难解除。

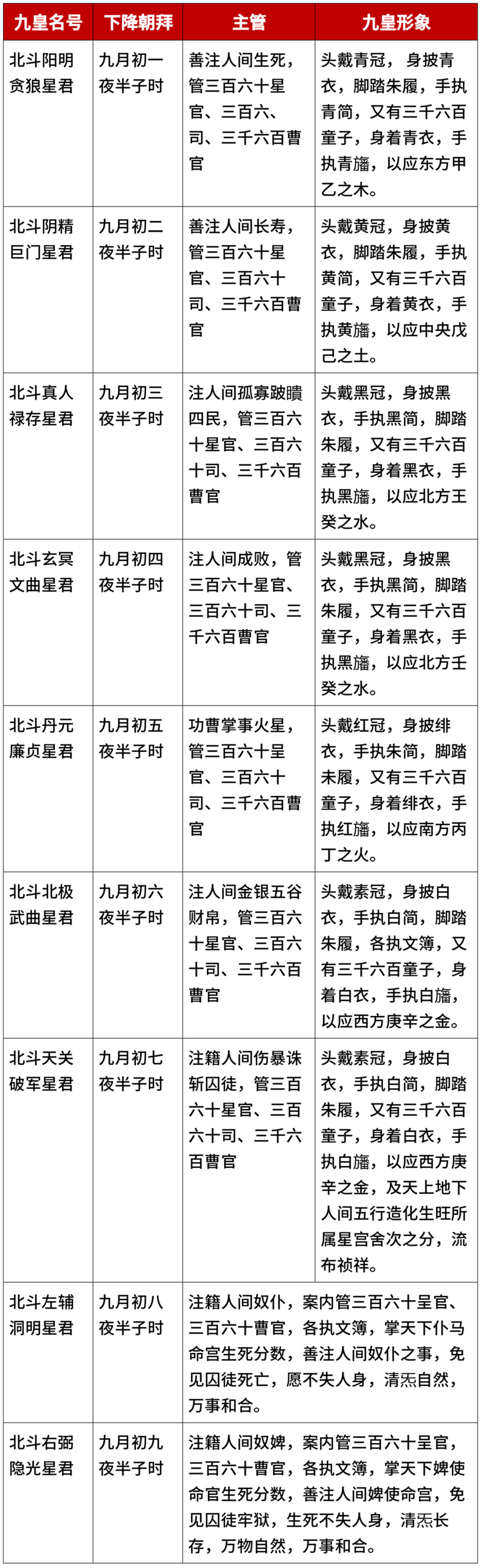
据《太上北斗二十八章经》载,若人至九月九日夜半子时,自身合家清斋行道,清洁素裳冠履,百和名香砂素表章,奏拜三三之次,各随愿所陈披宣,北斗七元君在七元宫中端目视之,天宫金阙门下,有左右年值月值日值时值天一真官、天官值事,获时与此人合奏何事,披露何言,疾速判断善恶,定其分数,生人增加寿算,福禄自然,子子孙孙,代代相承,亡者生天,出离苦趣,受生善道。九皇诞期间,朝拜九皇的时辰和九皇的形象如下表:

在拜斗期间,若求名利,随其高下,若雪冤雠,送冥府泰山府判,送速报司对照,天地无私,若有一王朝斗盖之,一国四方宁静,八表来朝,五谷成熟,果木茂盛,万民无争,乾坤佑之,星辰恭敬,若有清静道心朝斗盖之,坊境无诸魔难,此人虔诚积功,朝拜一二三年、二九之年,九玄七祖超生善国,见存获福。若有不信吾法者,头破七分,绝其命根。
朝真拜斗究竟有什么妙用?

据《太上北斗二十八章经》记载,北斗元君逐季逐月下降之日,统领诸天列仙及四目老翁、十二时辰四直使者,同到下方,检点王臣州县官僚士庶、僧尼道俗,及诸山林社庙鬼神、河伯水官、天地山川、江河淮济、木树精灵、山岩石穴、桥梁古木,年深成精,作诸魍魉怪魅,及诸般蛟蜃,食生人血,害生人命,及人住宅冢坟,并修方起造,坐宫作向,有犯天星地宿,并一切人民心行一切善念。
大道之意,行於平等,救护贫苦,给济衣食,一切病患,给以汤药,推问当界神王社令、住宅土地、司命灶君、七十二禁忌之神,住宅人口,善男信女,老幼尊卑,童奴童婢,或外人寄居,发心朝元,恭敬吾斗之法,其人当受衣食无穷,寿命延长,不见刀兵恶事,及一切患苦,赐增一万一千八百功德,常得善星拥护,其住宅当界一切龙神,亦受三万二千功德,八万八千禄位,超出鬼趣,得生上界天邑天宫,受人天快乐,转於星官真君之位。凡修方注禄,坐宫作向,大获安宁,随心所应,天神护佑。
合家眷爱,齐心信受,沐浴身心,虔诚朝元,便得天曹注福,地府落名,南斗注生,元辰共护,天地水府三官大帝,三府群真同举,具奏北极大帝积功等数,奏上三天,北府斗枢当差四目老翕,领下三千六百案局,具录进奏昊天金阙玉皇大天帝,吾亲奏受平等注生真君之位,共治下界生民,除诸恶毒之气,见存眷爱,万灵护佑,子子孙孙,除灾降福,真实不虚。
或有生民不行善道,秤尺升斗不平,心行暗毒,广造恶业,谋害善良,百灵落籍,减除福禄寿命,善籍注罪,送入地狱,永失人身,流浪生死,难遇超生,若出入中,六根不具足,及受诸苦恼,精神暗昧,衣不盖形,食不充口,或受囚狱困苦连绵之危难。
据《先天神后斗姆元尊大道九皇真经》载,七元九皇是斗姆元君先天一炁相接而生。“敬七元者,能使人却死延生;敬九皇者,更令人成仙作佛。若有善男女,先礼七元高真,复礼九皇大圣,其居家住宅,必有甘露下降,醴泉发生,掬而饮之,返老还童,金光罩体。再于九皇位前,一周供养,九载行持,功成行满,跨鹤升空。礼斗善报,有如是者。”
诵经礼斗禁忌

据《先天神后斗姆元尊大道九皇真经》载,“北斗之回旋,端望七元之返复。其体坤中干,其性柔中刚。道阐妙中妙,气禀阳中阳。秦末之年,显化西汉,现身说法,面服高皇。若有祈福善人,欲睹七元金仙大圣之仪者,必先扫除尘念,清净心源,恭身俯首,冥目静观。天乐浮空之际,自现金容,自露金身,有若麻姑神像,有若上元夫人。女子英雄之气,慈悲普救众生。但得七元君,陟降于中庭,诸邪皆鹢退,百福似骈臻。”
在诵持斗经时,当虔诚稽首,冥心设像。焚香虔奉香花、灯、水果供养,长斋跪。或三或五,乃至千百万遍,即可使罪愆冰焕,厄难解脱。诵经禁忌,恐世人无知触而犯之。八忌五宜勤而行之奉礼不辍心,与斗府群真所和。内外贞然则灾障不干。具体如下:
